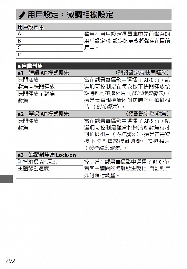
我是想對焦準點 所以選擇4
3的話怕先快門在對焦不准
目前我改到2 先對焦在快門
我會在測試的
stephen02 wrote:
請查看你相機'a1...(恕刪)
vipuser wrote:
請問stephen...(恕刪)
vipuser wrote:
請問stephen大,對焦+快門釋放 與 快門釋放+對焦 兩者有何差別?...(恕刪)
MUS wrote:
連續AF 說明簡單來...(恕刪)
alf7921 wrote:
善用你相機的?(問號...(恕刪)
stephen02 wrote:
在我的使用上這是對...(恕刪)

