近期因為網路一直斷線的問題(acer E1472/win8.1/x64)所以想買網卡看能不能解決
查過以後發現這款搭配DWA-171無線網卡能發揮的最好
http://9406note.blogspot.tw/2013/07/d-link-dir-810ldwa-171.html
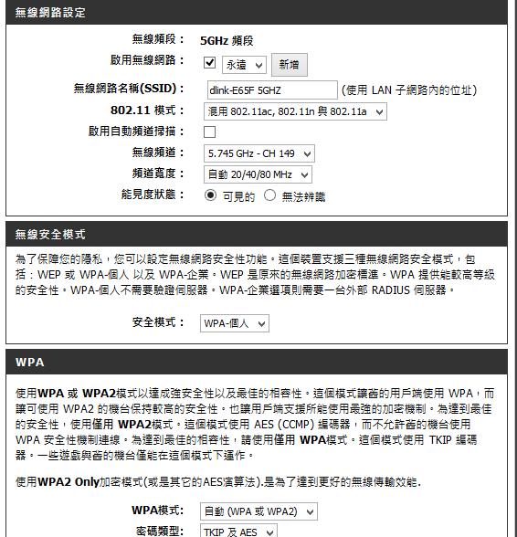
但是看到上篇文章說要將5GHz無線頻道部分做調整才能抓到DWA-171

不過我發現我那部分無法做調整請問是什麼原因?我家網路沒有支援到嗎?還是因為我還沒買那款網卡?
因為這些東西平常都是家人在處理我對這方面並不是很清楚
也不太知道網路速率什麼的

































































































