請問一下,先生過世,婆婆的財產,媳婦有繼承權嗎?

沒有

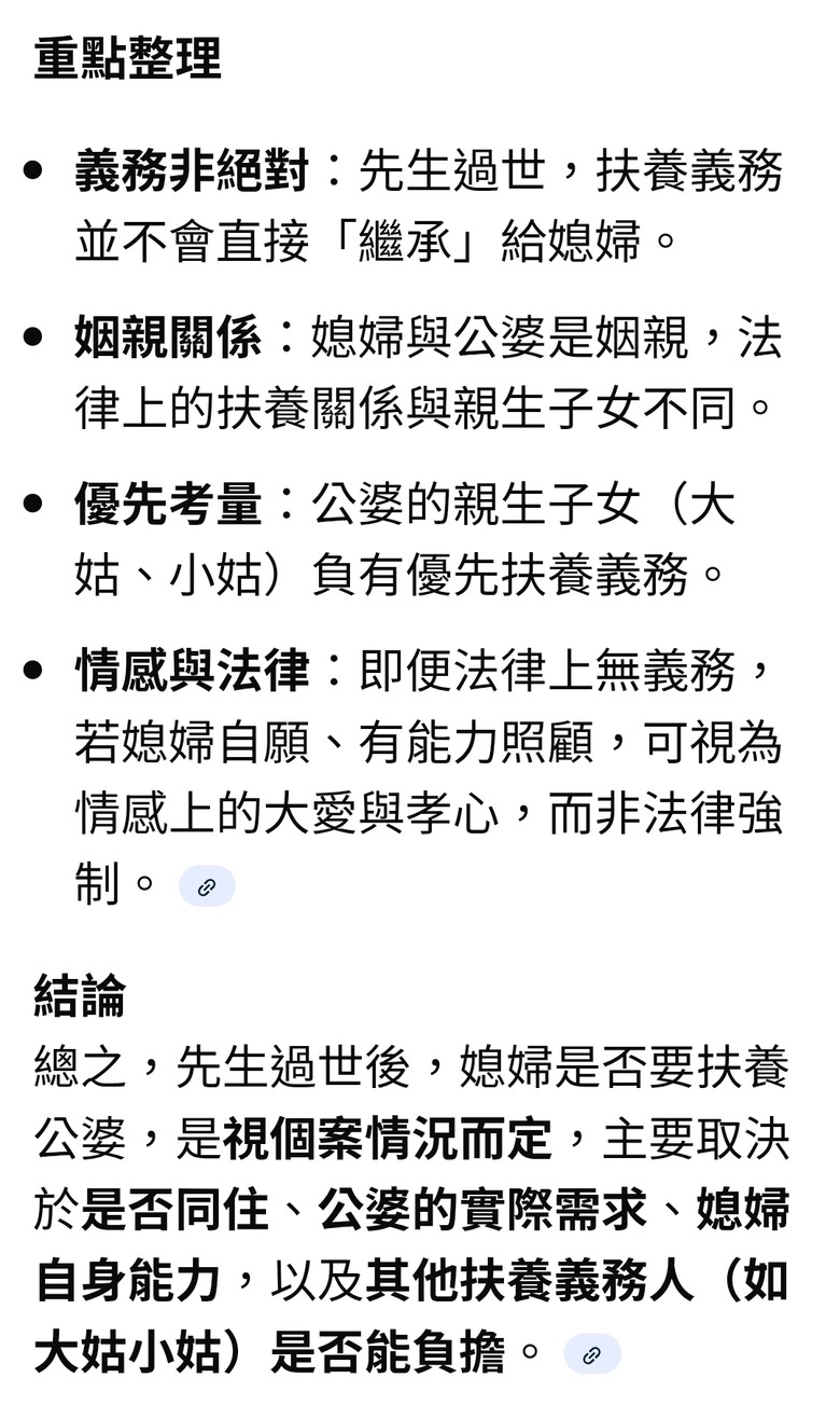
所以丈夫過世後

媳婦也沒有扶養公婆的義務
HermesParis wrote:
沒有

所以先生過世後

媳婦也沒有扶養公婆的義務

你的說法不完全正確,媳婦雖然沒有直接扶養公婆義務,但是有前提的。
這是三立連續劇的劇情嗎?
有點誇張
cdyao
說到繼承爭產,很多現實都比劇誇張
我是看過母親婚後生完兩個小孩再幾年就逃跑了的外配,這個父親因知識程度不高所以在年多年前以來也沒去處理婚姻的問題;直到這位父親過世後那位母親才突然出現要爭取遺產,也沒多少啦土地加房屋大概就兩三千萬而已。
這狀況在台灣應該也有個幾個例子吧
smd6055
當然,酒鬼89的烙跑父親在多年後回來要求小孩盡扶養義務的賤男人也不在少數吧
大俠漢寶寶 wrote:
一個婦人未和先生離婚...(恕刪)


這位婦人該擔心的是她先生的遺産能否拿到,怎會打到婆婆的財產歪腦筋,
繼承的4個順位,媳婦都沒有,除非婆婆有立遺矚,像陳松勇給看護400萬,
但媳婦離家多年是不可能有的,

看先生在生前有沒因這婦人離家出走時立遺矚,不給
大俠漢寶寶
因為兒子名下無房產。只有勞保的月退金而以。另外因為老人家很老了,怕媳婦用柺騙的方式讓他立遺矚房子死後給她。現在我們這些親友在幫忙想預防的方式。
媳婦沒有婆婆的繼承權。

就算丈夫在世,媳婦還是沒有婆婆的繼承權。

如果丈夫去世有小孩,小孩才有婆婆的繼承權。

有婆婆繼承權的是丈夫。丈夫去世,繼承權是丈夫的小孩。
smd6055 wrote:
我是看過母親婚後生完...(恕刪)


只要沒離婚,配偶就有50%的繼承權。

這是法律保障配偶。

大部分時間配偶可互為代理人。
smd6055
沒錯,所以很氣但是還是得分給他
大俠漢寶寶
婆婆的遺產,媳婦可以50%的繼承權??這個資訊正確嗎?



當孫子的父母在奶奶過世之前就已經去世時,孫子可以代位繼承父母原本應得的遺產份額。這是最常見的代位繼承情況。例如,如果奶奶有三個兒子,其中一個兒子先過世並留下兩個孫子,那麼這兩個孫子就能夠共同繼承其父親原本應得的遺產。
繼承權一定沒有

但如果角色伴演好

會有你一份
. wrote:
女方離開出走十多年,

最近先生因病快過世了,女方得知忽然出現,


想錢想瘋了
滿腦子都是錢錢錢$$$
葉梓楓
[笑到噴淚]5
大俠漢寶寶
現在我們在想辦法幫老人家。防止房子被這個離家十多年的媳婦拿走。
文章分享
評分
評分
複製連結

今日熱門文章 網友點擊推薦!