剛剛接獲公路總局通知:公路總局訂於100年6月23日(四),上午10:00召開研商檢討機車行駛車道配置情形公聽會!
如果您有心為機車路權盡一份心力,那麼,請您把此次的公聽會視為一次正式的遊行活動,盡量到場參與,好讓相關官員們瞭解我們機車騎士的心聲。
有意參與的同志,請寫信到敝黨報名。來信請明確留下您的完整姓名、聯絡手機,敝黨會一一與您確認&告知相關細節。
中華民國機車黨信箱:motorcycle.party@gmail.com
中華民國機車黨網址:https://www.facebook.com/#!/Motorcycle.Party.ROC
【特別聲明】
這是我們努力一年多以來第一次的公聽會,請同志們好好把握&盡可能請假半天參加。
P.S如有要參加的人員,麻煩報名後,當天務必前來!
6/17更新
各機車黨同志&關心機車路權的朋友們,
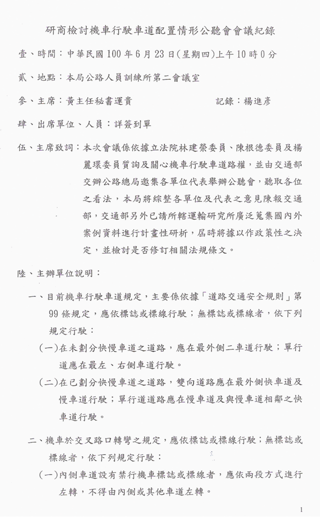
公路總局已正式通知敝黨,訂於民國100年6月23日(四),上午10:00,召開研商檢討機車行駛車道配置情形公聽會。
則地點位於新北市中和區中山路3段79號處。(公路總局公路人員訓練所,板橋監理站對面)
這是我們訴求機車合理路權一年多來正式召開的一次公聽會,個人這邊將代表出席,傳達我們機車族長年以來的心聲與訴求。
如果大家當天上午能夠請假者,非常歡迎親臨公聽會場瞭解;而不克到場並私下來信加油,敝黨亦感激在心,盡力而為。
同時,亦先感謝默默地在背後共同努力&關心機車族權益的所有委員、議員們。
其他關心機車路權的朋友們,也歡迎到場幫我們機車族加油打氣。
(但也請理性&遵從主辦單位的安排)









公聽會內容重點:
由於是筆記+記憶整理,如有缺漏或錯誤請協助糾正,謝謝 Orz
砂石車還是貨運蝦米協會的老伯:道路法規以安全為第一,如果開放快車道與取消兩段式左轉將會造成更多死傷與車禍,何況飆車族問題等等,請謹慎思考此議題是否洽當。
⋯⋯董先生:不應該以交通工具不同去劃分不同的路權,駕駛者都是人,應享有相等的權利。另外在場各位並無飆車族,勿將違規使用者當作全部騎士來模糊焦點。在兼顧安全的情況下爭取路權。機車在台灣僅能行駛平面道路不到一半的路權,絕對不公平。近年來交通壅塞,國家興建許多快速道路與高速公路拓寬,但是這些建設絕非只有機車1/3數量的汽車稅金支撐,是以全民納稅人的錢去蓋的,機車也應享用交通便利的權利。
TMA會員:全面取消禁行機車道與兩段式左轉,為了安全而禁行機車是錯誤的,那為了女人的安全為什麼不實施么八洞洞後女性全面禁宵?
外國僑胞:到過各個國家,目前在台灣留學,台灣的交通法規真是屬一屬二的瞎,搞車種分流、機車專用道小的跟什麼一樣,汽車違規佔用道路卻沒有交通取締,其他國家機車上高速公路是很正常的事情,在台灣卻連平面車道都處處受限。(他說的很多棒的內容,可惜我筆記沒跟上 Orz)
日本交通安全協會代表:台灣乃先進國家,交通事故卻是國外的2.63倍,考照制度、路權規畫都有問題,快車道應設置避車彎,非避車彎之路口不應左轉或迴轉,且標線與標誌不清,外國人來台無法辨別及適應台灣奇特的交通法規而受罰屢見不鮮。再者以日本為例,並無機慢車這種東西,僅分為引擎動力車輛與人獸力車輛,125cc即可上高速公路,快車與慢車的定義模糊。
一位黑黑的帥大叔:機車優先道根本就是耍寶的東西,以後拍戲都去那裏拍算了。
客運聯合會:機車數量之多常擠進大型車的死角,造成事故。
某官員(忘記是哪個單位的了):我自己以前也有騎機車(打預防針),騎機車是肉包鐵,所以(略)。車權不應該比照人權而無限上綱。不要老是拿國外跟國內比,人比人氣死人。與國際接軌的部分應由外國人學習當地法規。以越南河內新建的高速公路為例,那裏汽車機車腳踏車行人皆可上去,且農民可直接穿越高速公路到對面,這樣用路權很公平,但是只有混亂可言。對岸上海則是禁摩與限制發牌。如果認為禁行機車等等是有違人權,請到法院向大法官申請釋憲。
內政部警政署代表:(官腔翻譯機解讀):法規怎樣都好,警察也不願意造成民怨,快把法規定明白好讓我們去執行就對了。
某官員(還是忘記他是哪個單位的):民國91年實施禁行機車與兩段式左轉,此舉到現在已經降低了A1事故的死亡率,但是否是兩段式左轉與禁行機車有效降低事故仍需科學分析與客觀統計。
台北市政府代表:不建議開放快車道以免機車直接橫越三車道行駛造成交通混亂。
某學者教授:應將機車優先道的路權提高,並在給予機車路權同時賦予義務(如稅金、停車費)。
機車安全協會...忘了:應教育所有駕駛人相關的保養、道路的安全法規等等,落實全面的道路交通安全教育。
董先生:總結以上各單位的回覆。(最後餓昏到忘了...有誰能幫忙補充)
7/18更新
公聽會後的書面報告資料












可以看出來有些人很客觀很理性
某些人就還是一樣
尤其是意見的第二個人...



























































































