個人積分:2050分
文章編號:86136368
個人積分:228分
文章編號:86136496
shadowjon wrote:
交通部預告將修正《道路交通安全規則》,將明確規範,汽車行駛到交岔路口,要右轉彎時,應先駛入最右側的「最外側車道」之後,再開到路口然後才右轉;此外,行經多車到圓環,內側車道車輛駛離多車到圓環,也應先換入「最外側」車道,駕駛到路口之後再右轉。交通部也指出,這個規範最快將於11月底就上路,為者將可罰600元到1800元的罰鍰。
請問下圖A,B哪個是最外側車道?
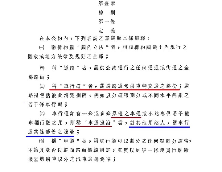
路肩不稱為"車道"
修正 ? 早在1968年 , 早在我國修訂有"處罰條例" , 有安全規則之前
我國就簽過"維也納道路交通公約" , 文件上是有"中文正體漢字"的 "秉本國政府正式授予之權",謹簽字於本公約 ,以昭信守。

簽名的 Liu Chieh 劉鍇, 是中華民國駐聯合國常任代表
白紙黑字
大法官釋字第 329 號
依上述規定所締結之條約(公約),其位階同於法律。
這等同於國內法
"維也納道路交通公約" 第十條 在車行道上之位置
每一車輛之駕駛人應於情況許可範圍內使其車輛靠近順行方向車行道之邊沿 。

邊沿 在英文版公約寫為 Edge

車行道Carriageway 包含所有能行駛的車道 , 往路緣的方向靠邊
這就是 KEEP RIGHT 法規 , 不是只有右轉, 而是隨時都要 Keep Right
"維也納道交公約" 第三條 締約國之義務 , 就有要求 , 締約國應採適當措施確保其領土內之"現行道路規則在實質上符合本公約第貳章(道路規則)之規定"

結果, 全部都變成 和日本一樣的 KEEP LEFT ?
個人積分:1786分
文章編號:86138276
Black Ocean wrote:
最根本的問題,慢車道原本的功能跟作用,就不是給機車行駛的,但從以前的政府就開放給機車用了
根據「道路交通安全規則」所謂慢車不包括機車,所以機車也不是慢車,也不能行駛在慢車道上,所以別把「慢車道」當成是「機車專用道」。
既然法規不將機車歸屬於慢車(視為快車),但又禁止機車進行內側快車道,同樣是快車,只准汽車(快車),不准機車(快車),似有歧視機車之嫌,恐與法不符。
【道路交通安全規則】
第 6 條 慢車種類及名稱如下:
一、自行車:
(一)腳踏自行車。
(二)電動輔助自行車:指經型式審驗合格,以人力為主,電力為輔,最大行駛速率在每小時二十五公里以下,且車重在四十公斤以下之二輪車輛。
(三)電動自行車:指經型式審驗合格,以電力為主,最大行駛速率在每小時二十五公里以下,且車重不含電池在四十公斤以下或車重含電池在六十公斤以下之二輪車輛。
二、其他慢車:
(一)人力行駛車輛:指客、貨車、手拉(推)貨車等。包含以人力為主、電力為輔,最大行駛速率在每小時二十五公里以下,且行駛於指定路段之慢車。
(二)獸力行駛車輛:指牛車、馬車等。
另外最外側車道就是最外側車道,不一定是慢車道,別把最外側車道與慢車道,混為一談。
小惡魔新聞台
為提供您更優質的服務,本網站使用cookies。若您繼續瀏覽網頁,即表示您同意我們的cookies政策。 了解隱私權條款




























































































