三重計程車車禍的保險理賠問題


吸血鬼 wrote:
每位乘客250萬,一...(恕刪)


這樣來說家屬可以領到250萬?

希望有人提醒家屬去爭取過世親人留給他們的最後一份「禮?」

還是台灣大車隊也要主動一點

畢竟是準備要上櫃的公司了
沒記錯的話,死、傷之乘客,可先申請強制險理賠部份,這較無問題.

肇事賠償責任基礎不論被保險人有無過失均予賠償,即採無過失責任基礎。
受害人範圍包括肇事汽車以外之第三人及肇事汽車車上乘客(不包括本車駕駛)。

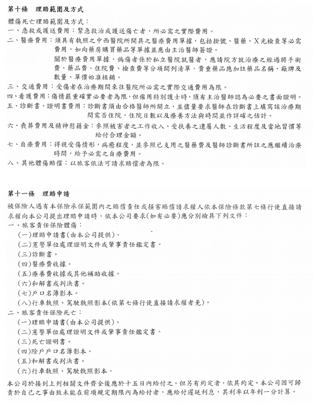
給付範圍及保險金:(99年02月28日0時起發生之汽車交通事故適用)
每一個人傷害醫療最高二十萬元
每一個人殘廢,依殘廢等級給付,最高至一百六十萬元
每一個人死亡定額給付一百六十萬元
每一個人傷害醫療及死亡最高給付一百八十萬元
每一事故無累計給付上限

而車隊或司機,若有保乘客險,這個乘客險可能是聯保或由保險公司正式承保,但由保險公司承保的費率,是不同於一般轎車的費率,可是理賠上應該是較有保障.
以下圖內容是某家保險公司針對營業車的保險說明.




以上參考看看.

所以,應該可以申請賠償 160+250=410萬.

而肇事者要賠多少,就需由民事庭來判了.
如果座3個孕婦~等於6條命!!

6X250=1500

如果加上司機!!

1600不夠賠!!

http://www.taiwantaxi.com.tw/taiwantaxi/insurance.asp

這是台灣大車隊官網的保單

「每一意外事故體傷責任之保險金額」,係指在任何一次意外事故時,本公司對所有傷亡人數所負之最高賠償責任而言。

除非這有包括對方乘客,不然自己一台車最多 4x250 =1000萬




GARGINE wrote:
如果座3個孕婦~等於6條命!!

6X250=1500

如果加上司機!!

1600不夠賠!!


乘客險不含司機,所以司機不會賠。

另外孕婦的小孩是否適用,有人知道嗎
blue8322201 wrote:
給付範圍及保險金:(99年02月28日0時起發生之汽車交通事故適用)
每一個人死亡定額給付一百六十萬元
...(恕刪)


沒記錯的話,強制險今年3/1已提高到200萬...
燦坤卡號:39023656

dcwc911 wrote:
從新聞中看到這起不幸...(恕刪)


樓主揭露這個訊息真的是功德一件!!

希望台灣大車隊可以主動幫被害人家屬申請理賠

scarwolf wrote:
樓主揭露這個訊息真的...(恕刪)


很難
去年我們就已經證明了啦,男人啊!不用過40啦,基本上滿18就已經剩張嘴了
20號清晨發生的死亡車禍,住在新北市三重的蔡姓婦人,坐台灣大車隊的計程車被後方
酒駕女追撞,即使有繫安全帶,但強烈撞擊造成頸部斷裂,魂斷台北橋,原本以為可以
有1600萬的乘客保險,但是台灣大車隊表示,雖然公司有投保乘客責任險,但肇事者不
是車隊司機,所以不在理賠範圍內。

黑色駕車迅速過彎,直直撞上等紅燈並排的兩台的計程車,砰的一聲,計程車車尾全毀
,坐在後座60歲蔡李婦人,即使有繫安全帶依然命送黃泉。重回現場計程車扭曲變形,
肇事的黑色轎車車頭撞毀,車禍會這麼嚴重原因是兩台計程車處於靜止狀態,突然受到
後方撞擊,婦人坐的中間的車,受到前後反彈的雙重夾擊,就算綁上安全帶也只能保護
身體,不能保護脖子甩動。

台灣大車隊幫每台計程車駕駛人、乘客和第三人,投保1600萬乘客責任險,但重點如果
駕駛人不是肇事者,都不在承保範圍,如何坐車讓意外降到最低,正確使用汽車座椅頭
枕,坐進車內可以調整坐姿,再將座椅頭枕與頭部同高,頭的後腦與頭枕維持在7公分內
,最後繫上安全帶才是最安全。

大車隊廣告強調幫乘客投保,但死亡意外發生後才解釋,肇事責任不是自家運將所以無
法申請理賠,死者家屬一塊錢理賠金也拿不到,實在讓家屬很難接受。
前幾樓有網友貼出的「旅客運送責任保險」條款,
可能與台灣大車隊承保的「旅客運送人責任保險」不同,
即保險公司僅保證旅客運送人之責任,本例中肇事者非屬旅客運送人,
應不屬保險公司理賠範圍之內,故較符合樓上的文意。
文章分享
評分
評分
複製連結

今日熱門文章 網友點擊推薦!