請問Z68板子開啟Turbo USB3.0會降PCI-E頻寬嘛?

各位好

請問1155 Z68板子(技嘉GA-Z68X-UD3H-B3)開啟Turbo USB3.0會降PCI-E(x16)頻寬嗎?
說明書裡並無任何註明, 但之前使用1156板子經驗~開Turbo USB3.0會降PCIE頻寬.. 不知道新架構的板子是否同樣?

謝謝!

OAK ! wrote:
各位好請問1155 ...(恕刪)

不會
pcie 2.0頻寬超大..
chiang:加減點一下啦,不然最近要買server,總價快5百多萬,貴到想罵髒話.......
技嘉的會,因為他就是把你的USB 3.0改接到CPU原生的PCIE而非PCH原生的PCIE。
華擎跟華碩的因為是透過軟體去改善封包傳輸方式,故並沒有此需求。
要有壓力才會有所成長...要經歷過苦痛才能感受到歡愉... 要有悲傷才會懂得快樂...要接受批評才會有所進步.

JHHC2006 wrote:
技嘉的會,因為他就是...(恕刪)


請問是真的嗎~技嘉1156的板子是有註明會降PCI-E x16
但我現在新買的這張1155 z68並沒有註明會降耶..

OAK ! wrote:
請問是真的嗎~技嘉1...(恕刪)

他們家常廣告不實不是嗎= ="
先前的顯卡事件.....

OAK ! wrote:
請問是真的嗎~技嘉1...(恕刪)

請看他們手冊中附圖即可略知一二。
只要CPU還有畫圖接到USB 3.0上,就會降,跟LGA1156時一樣,一次降到x8。
要有壓力才會有所成長...要經歷過苦痛才能感受到歡愉... 要有悲傷才會懂得快樂...要接受批評才會有所進步.
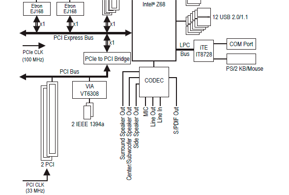
補上GA-Z68X-UD3H-B3 rev. 1.3方塊圖:

USB3.0是連接Z68晶片?

PCI-E Gen.3是啥東東??


其實你不妨自己試試看,當開啟後你的第二條x8是否還能正常動作就知道了。
要有壓力才會有所成長...要經歷過苦痛才能感受到歡愉... 要有悲傷才會懂得快樂...要接受批評才會有所進步.
文章分享
評分
評分
複製連結

今日熱門文章 網友點擊推薦!