Epson AcuLaser C1750N 無法列印,請求協助?

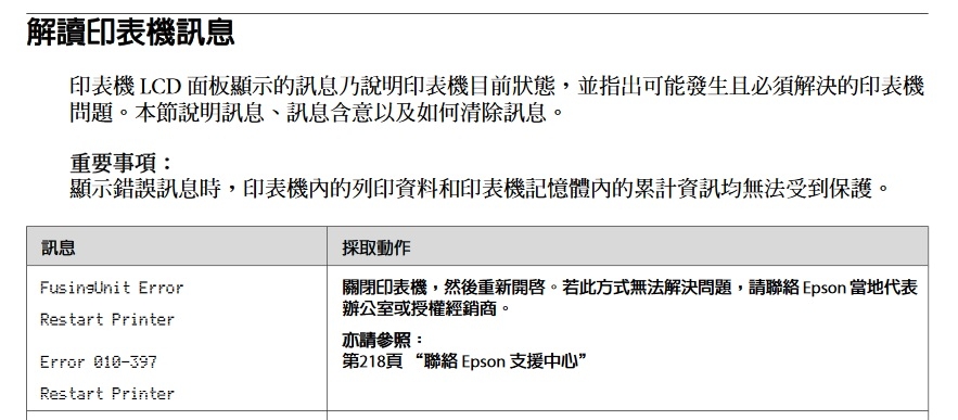
Epson AcuLaser C1750N 無法列印,印表機出現錯誤訊息FusingUnit Error Restart Printer Error 010-397 Restart Printer,請問是哪裡出了問題?
文章關鍵字


cmcrl5578 wrote:
Epson AcuLaser...(恕刪)
雷射印表機的加熱模組故障了。
cmcrl5578 wrote:
Epson AcuLaser...(恕刪)

cmcrl5578 wrote:
Epson AcuLaser...(恕刪)


加熱器模組故障
文章分享
評分
評分
複製連結

今日熱門文章 網友點擊推薦!