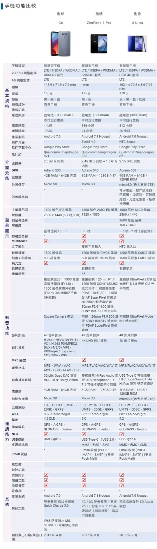
我是國一生由於我上一支手機年齡接近8歲了,年底3G退場換手機勢在必行了,其實我原本是想換CP直飛上天的紅米NOTE5但由於我對耳機音質及效能及後續系統更新很在意,所以就跟爸媽討論過(吵架)之後我畫了一張規格表然後跟他們講各種優缺點和新功能,而且我是國中生所以也不能常常更換手機,然後我就說與其一兩年就換一隻中低階手機我寧可一次規格就上到頂然後用久一點價錢也跟兩隻低階機差不多,最後挑了三款LG G6、ZENFONE4 PRO、HTC U ULTRA每一款都支援HI-RES認證但是U ULTRA沒3.5MM耳機孔,由於我對手機播耳機音質有要求不想要有轉接頭而且不能邊充邊聽加上U ULTRA是S821而且還是閹割版因此不考慮他,LG G6有防塵防水還有QUAD DAC很吸引我,但是S821想想還是算了,最後我選了ZENFONE4 PRO S835讚
6GRAM讚
UFS2.1讚
HI-RES有、DTS Headphone:X™ 7.1 聲道環繞音效 讚
所以我最後選了它,雖然超出預算一些些還好24期0利率加上老爸阿莎力。目前已經下訂了坐等送來
老實說人的慾望好恐怖在下單前我心裡還在想再加兩千多塊我就直衝ZENFONE5 Z了S845阿
好想要阿
,瀏海屏好醜阿

事後加註:我就說了預算已經都超過了還ZENFONE5Z??我都已經下單了不要再推薦手機了,我只是分享心得跟圖而已
























































































