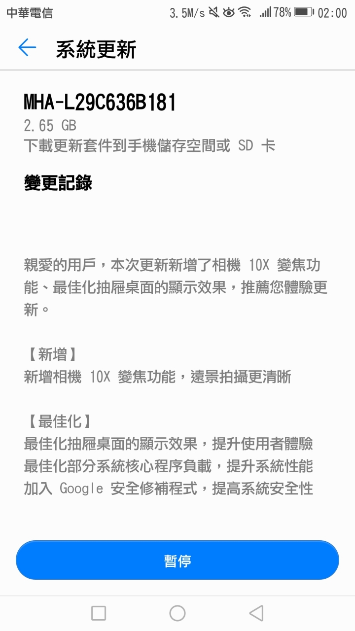
mate9 mha-l29c636b181升級完成


allenhsu2168 wrote:
那更新後,有恢復原...(恕刪)

沒有欸
allenhsu2168 wrote:
那更新後,有恢復原...(恕刪)

目前剩35%, 所以螢幕開啟時間可以逼近9個小時,和MATE 8差不多。應該B181版有特別調教過。







ysa0428 wrote:
無意中發現b181可...(恕刪)

搞定了,感謝大大分享。不知此版有何差異。



我也終於搞定了,用好久~~~

good19562000 wrote:
我查尋只有180版...(恕刪)


把教學文章內的APP先刪除,去Play商店搜「Firmware Finder」就有了~~

我也成功升級了~~~目前只發現~後相機多了人像模式,然後可以10倍數位變焦(2倍前是光學,3~10是數位)...其它的還沒發現~~XD

boy1988526 wrote:
把教學文章內的APP...(恕刪)


還有電池真的比較省電了!明顯有感覺
昨天到今天試了幾個小時
就是沒有出現 SEND FIRMWARE TO UPDATER
不知道哪個環節出問題

http://asotano.pixnet.net/blog
這個是更新後的畫面,請點最後一個,然後再去系統更新查看有沒有收到更新
此ID已有人註冊 wrote:
還有電池真的比較省...(恕刪)

昨天另外更新了簡化版的,717M,省電不錯。。。



昨天也是搞很久才成功,更新完真的有快一些
我的Mate9體質太差
第一版的Random write 有10
更新172後變剩8
到181後有44了

文章分享
評分
評分
複製連結
請輸入您要前往的頁數(1 ~ 14)

今日熱門文章 網友點擊推薦!