許淑華披露,在柯文哲市長任內,卻擅自修改鄰損鑑定規範,讓都發局碰到鄰損案件時得以減輕責任,只需要通知建商及監造人「自行製作初步安全認定書」,導致建商可以球員兼裁判,自行認定鄰損及安全性!並於111.2.14修正發布實施,
===========
整理一下新聞中許淑華的說法:
許淑華拿郝打柯,說若住戶仍有疑慮,也可再自費申請鑑定
講的好像柯文哲把這條住戶救濟權拿到,明顯有誤導之嫌移
事實上111年規則,住戶救濟權改到第八條(102年住戶救濟權在第四條)
不曉得許淑華是壞,還是傻?沒有熟讀規則就出來亂黑人?
我綠共我驕傲
Lightwave18 wrote:
許淑華10日在臉書指...(恕刪)
「台北市建築施工損鄰事件爭議處理規則」!!!!!
「鄰損鑑定規範」!!!!!
來!
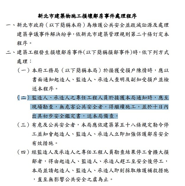
你來看這張圖,看仔細點,議會立法修法通過的法律名稱是什麼?
位階是什麼?
你覺得我的圖源有問題,可以去翻書來看。

https://ws.moi.gov.tw/Download.ashx?u=LzAwMS9VcGxvYWQvNDAwL3JlbGZpbGUvMC8xNTk1MC9iZjQ5YmU1MS03ZjRkLTQ3ZDMtYWY4Mi0zMjNlZDkwMjE0OTUucGRm&n=MTExMDgxN%2BWcsOaWueiHquayu%2Bazleimj%2BaguOWumuaIluWCmeafpeS9nOalreWvpuWLmS5wZGY%3D&icon=.pdf
人生有時候就只是一杯咖啡的温度如何的問题。
a0980000056 wrote:
當案件爆發出來,一般民眾發現法律條文有瑕疵那當然很正常,但是專業官僚此時才發現那就不正常了,所以我才會說都發局本來就應該要在府內提出條文的修正,預防事件發生,蔣市府現在所做的一切都只是進行事後補救。
當然你沒有說蔣萬安不用扛責,但是你發文用衰小一詞,已經有一定程度的分擔政治責任。
政治分擔責任又如何??
我只是在點出某黨在亂搞!!
台灣人那麼好騙,不拿出來說明,全部的責任都怪在國民黨,這是公平和正確的嗎??
照你的神邏輯而言,那現在的缺電危機是民進黨搞出來的,那後續接手的政黨,
不就要全面照單接收,不准抱怨??
a0980000056 wrote:
對於要不要寫信去問蔣市府為何政見沒有落實,我真的會認真考慮,但是如果真的寫了,得到的只是官話回應,或者是罐頭回應,那你又什麼看?
對蔣萬安的不滿,不等於反對國民黨,更不等於支持民進黨。
不如何看,我還是那句話,爛中挑好,現實就是這樣!!
你不滿意就去投民進黨? 不然可以移民,或自己出來選。
人生有時候就只是一杯咖啡的温度如何的問题。

)。




































































































