馬消費券的第一日,2123萬人入手;倍三振券第一日實體247萬人到手,速度差了10倍

2020年了
發東西的速度都慘輸人家12年前

速度只有人家的1/10......
這麼無能的政策真是前所未見阿




------------------
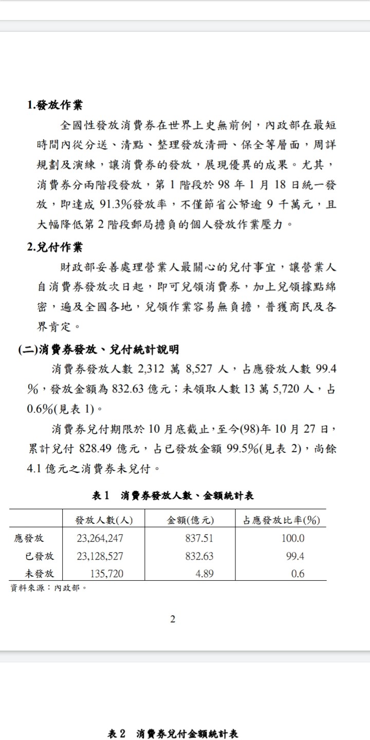
消費券分兩階段發放,第1階段於98 年1月18日統一發放,即達成 91.3%發放率,不僅節省公帑逾9,000萬元,且大幅降低第2階段郵局擔負的個人發放作業壓力。
https://udn.com/news/story/7934/4494010

馬消費券的第一日,2123萬人入手;倍三振券第一日實體247萬人到手,速度差了10倍
西布克F91 wrote:
發東西的速度都慘輸人家12年前

可笑得是
有人還在吹噓發的多快,
一堆網軍還一直拍馬屁
人類中最卑鄙無恥的是, 權力擁有者和諂媚權貴者, 藏身安全場所歌詠戰爭, 用愛國心將無知者送往戰場!
不喜歡馬英九,但不比較還真TMD的不知道蔡執政遠不如馬
馬英九政府發放消費卷是站在為民服務著想

而這個民進黨爛政府發振興券是要人民排隊謝主隆恩
西布克F91 wrote:
2020年了發東西的(恕刪)


你484台灣價值不夠

批評朝廷可是要砍頭的!!!
450D+10-22+17-55+18-55+55-250+430EXII
西布克F91 wrote:
2020年了發東西的(恕刪)

馬先生的9.2%支持度也是無人能及
一比較就知道輸贏了!!!
好笑的是,明知道輸很多..不懂得改
還請一堆網軍帶風向 洗腦
不要再比較了,否則再下去就不止三倍「倦」了…
假新聞假民調就是給你這種人說嘴一輩子用的
已經閱讀服務條款並且同意註冊為會員 wrote:
馬先生的9.2%支持(恕刪)
西布克F91 wrote:
2020年了發東西的...(恕刪)


國民黨發3600、浪費公帑。

民進黨發2000、大恩大得。


洩煮籠嗯
文章分享
評分
評分
複製連結

今日熱門文章 網友點擊推薦!